Part01 آفاق صناعة بطارية أيون الصوديوم

في الوقت الحالي ، يحتوي سوق تخزين الطاقة على طرق تقنية متعددة ، ولكن حصة تخزين الطاقة الكهروكيميائية قد زادت بسرعة في السنوات الأخيرة. لا يزال الليثيوم هو الخط الرئيسي في الصناعة ، ولكن مع وجود CATL والصوديوم وغيرها من الشركات في السوق ، ترتفع بطاريات أيون الصوديوم أيضًا بسرعة ، لتصبح محور سوق تخزين الطاقة.

في السنوات الأخيرة ، أصبح البحث عن بطارية الصوديوم ناضجًا تدريجيًا. بما أن احتياطي أيون الصوديوم هو ضعف ذلك ، فإن المخزون وفير والسعر منخفض ، ويمكن تخفيض تكلفة بوم النظرية بواسطة بطارية الليثيوم ، مقارنة ببطارية الليثيوم ، وبطارية الصوديوم لديها سلامة أفضل ، ودرجة حرارة عالية ومنخفضة ، وأداء شحن سريع ، لذلك لديها مساحة تطبيق واسعة في تخزين الطاقة وسوق بعجلتين. في الوقت الحالي ، يحد نقص موارد الليثيوم من التطور في المصب ، ويبدأ السوق في الانتباه إلى بطاريات الصوديوم ذات وفرة أكبر من العناصر.
Part02 إعداد بروسيان الكاثود الأزرق المواد
الأزرق البروسي هو مادة كاثود مدروسة على نطاق واسع لبطاريات أيون الصوديوم ، والتي يمكن إعدادها عن طريق تقسية المحلول. تمت إضافة Na4Fe(CN)6 (ملح الدم الأصفر الصوديوم) إلى محلول مختلط من FeCl3 و NiCl2 بتركيز معين لتوليد راسب يحتوي على كايتونات Fe و Ni. بعد التصفية والغسيل ، تم الحصول على blue doped مع Ni أخيرًا.

Na4Fe (con) 6 (ملح الدم الأصفر الصوديوم) المستخدم في تحضير الأزرق البروسي معروف أيضًا باسم "فيروسيانيد الصوديوم". مبدأ عملية الإنتاج من الغاز الخام إلى Na4Fe (CL) 6 هو كما يلي:
تفاعل توليف حمض الهيدروسيانيك: CH4 + NH3 + 3/2O2 → HCN + 3H2O
تفاعل سيانيد الصوديوم: HCN + naho توليف nacn + H2O
تفاعل توليف الصوديوم لملح الدم الأصفر: 6NaCN + Fe + 12H2O → Na4Fe(CN)6 · 10H2O + 2NaOH + 2H2
تتمتع التكنولوجيا الكيميائية لدودجين بخبرة في التصميم في الداخل والخارج في تقنية معالجة حمض الهيدروسيانيك ومشتقاته والخبرة في ممارسة العديد من مجموعات الأجهزة في الصين. لقد تعاونت مع مجموعة شركات شاندونغ نهو القابضة المحدودة في مشروع سيانيد الصوديوم السائل بالطن/السنة ، وكانت العملية ناجحة ، وقد وصلت المنتجات إلى المستوى المتقدم في العالم.

Part03 حلول عملية كاملة دودجن
جنبا إلى جنب مع احتياجات الإنتاج من شاندونغ نيو هو وخبرتها الهندسية الغنية الخاصة بها ، دودجن يوفر طن/سنة سيانيد الصوديوم السائل حزمة عملية الإنتاج ، تصميم المعدات الكاملة ، وإنتاج كبريتات الأمونيوم وكبريتات الصوديوم. يتضمن نظام العملية بأكمله أكثر من عشر وحدات ، والنظام ناضج وموثوق به وسلامة عالية وتحكم أوتوماتيكي كامل.

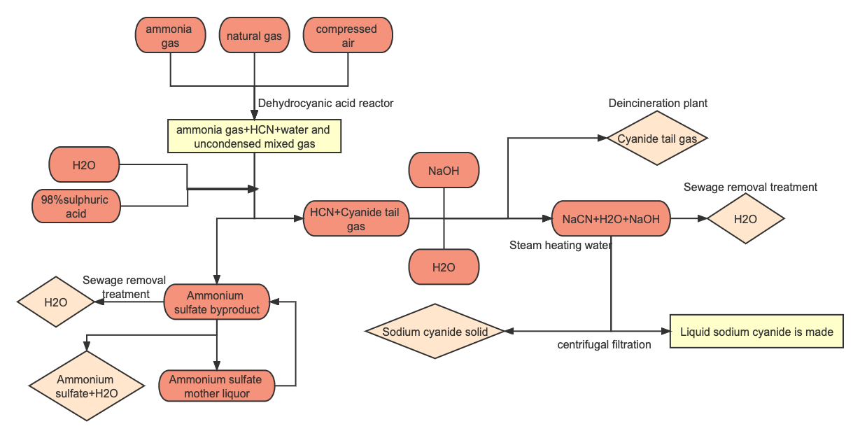
1) نظام توليف حمض الهيدروسيانيك
ينقسم نظام التوليف HCN بشكل أساسي إلى جزأين: التوليف HCN و deamination HCN. تعتمد عملية إزالة الأمينةمفاعل امتصاص DSV الحصري من DODGEN ، والذي يتمتع بكفاءة عالية من إزالة الأمينيوم ، ومستوى تحكم جيد في كبريتات الأمونيومإنتاج ide والإنتاج التلقائي المستمر. وفي الوقت نفسه ، تم استخراج كبريتيد الأمونيوم من أجل عملية التفتيت التبخيري ، ووصل مؤشر وعملية التفتيت إلى مستوى عملية التفتيت المتقدمة الدولية.

2) نظام توليف سيانيد الصوديوم
يتم امتصاص HCN والقلويات السائلة deaminated مباشرة لتجميع NaCN السائل ، ويتم أيضًا تفاعل الامتصاص بواسطة مفاعل DODGEN DSV. مفاعل DSV له كفاءة تفاعل عالية ووقت إقامة قصير ، التي يمكن أن تقلل بشكل فعال من شوائب كربونات الصوديوم التي ينتجها غاز ثاني أكسيد الكربون وفورمات الصوديوم التي ينتجها التحلل المائي لسيانيد الصوديوم. مرونة التشغيل كبيرة ، يمكن تشغيل الحد الأدنى بشكل مستقر تحت الحمل ، ينتج التفاعل الجانبي شوائب كربونات الصوديوم أقل واستهلاك هيدروكسيد الصوديوم للمواد الخام منخفض. في هذا المشروع ، كفاءةفاصل سائل الغازوتعبئة منظمةتلعب دودجن التي تقدمها دورا رئيسيا في تحسين نقاء المنتج في وحدة NaCN.

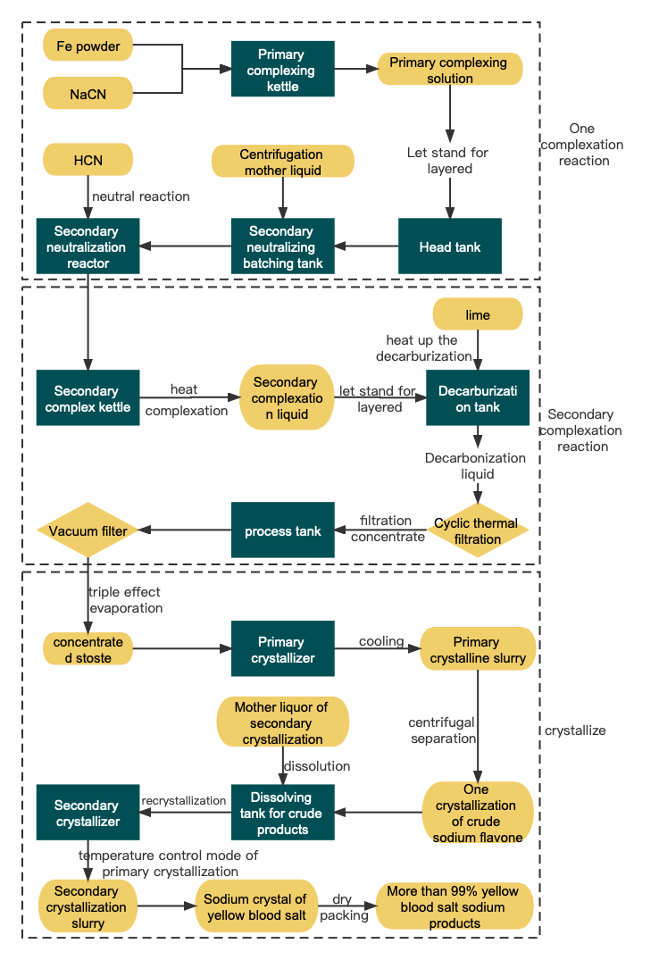
3) نظام توليف الصوديوم من ملح الدم الأصفر
لعملية تفاعل توليف الصوديوم من ملح الدم الأصفر:
6NaCN + Fe + 12H2O → Na4Fe(CN)6 · 10H2O + 2NaOH + 2H2
يوفر دودجن الحلول والأجهزة التكنولوجية المقابلة. تدفق العملية هو كما يلي:

مع التصنيع التدريجي لبطاريات أيون الصوديوم ، بدأت ما يقرب من 30 شركة عالمية في تخطيط بطاريات أيون الصوديوم وتخزين الطاقة وتزدهر تطبيقات المركبات الكهربائية. كمادة خام رئيسية من الأزرق البروسي كمادة كاثود لبطاريات أيون الصوديوم ، لم يعد التصميم الصناعي لملح الصوديوم بعيدًا. دودجن عميق باستمرار ، في مجال مواد تخزين الطاقة الجديدة في السيانيد (النتريل/البروسيان الأزرق/الأبيض) من البروسيا ، الفلوريد (LIFSI/desflurane) ، الكبريتيد ، حمض البولي أكريليك/الأكريلونيتريل ، السيلان والحقول الأخرى لديها الكثير من تكنولوجيا التفاعل والفصل ، وفي الوقت نفسه ، تكرار التكنولوجيا المستمر استجابة لتغيير السوق ، تلبية الطلب من عملائنا وخلق قيمة.